图知网
搜索
首页
热门推荐
图片分类
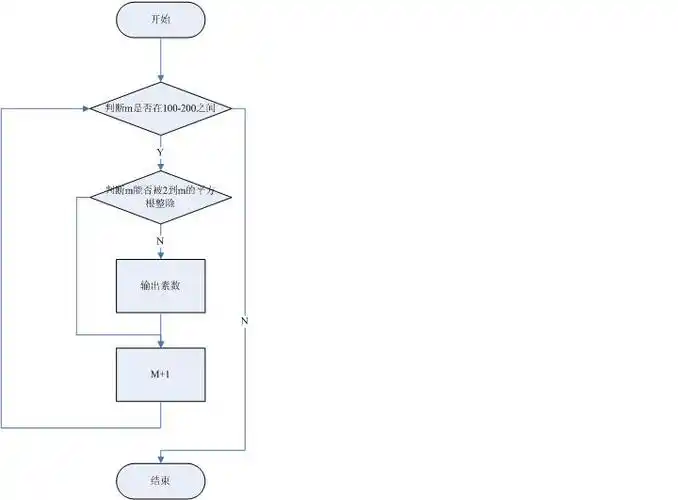
将100~200之间的素数输出我看不懂这个图!
下载原图
相关图片
菜鸟求教c 问题:"求100~200之间的所有素数并输出"的流程图.
(6)输出100~200之间素数的流程图如图2-15所示
1-100的素数 流程图
掌握c语言判断素数质数相关内容
在数学王国中,数学家根据不同数的特性给它们起了不
程序流程图:程序分析:判断素数的方法:用一个数分别去除2到sqrt(这个
为你推荐
平板货车厢锁箱板挂扣车用挂钩扣卡车大箱三轮车配件大全零件机盖
星汉灿烂月升沧海演员表
爱一个人需要理由吗配图 表示爱一个人不需要理由配图_微信头像图片
周星驰方回应《功夫 2》定档,粉丝期待落空
鬼刀高清原画唯美冰公主壁纸
玄彬拒绝演太阳的后裔,玄彬为何拒演太阳的后裔(韩国硬派女星拒绝出席
哆啦a梦:伴我同行电影高清壁纸
挂耳咖啡冲泡方法及手册手冲咖啡的艺术