图知网
搜索
首页
热门推荐
图片分类
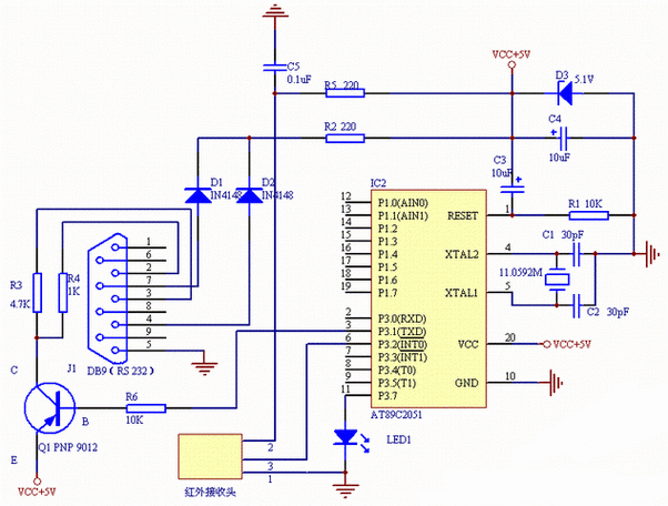
最简单的无线遥控器芯片电路图设计 百度文库使用
下载原图
相关图片
pc遥控器电路
无线遥控发射集成电路icl,电阻器rl,r2,电容器cl-c6,稳压二极管vs
无线遥控开关 (二)
自制无线遥控开关
无线电遥控风扇电路详细图.jpg
无线遥控发射器照明电路
为你推荐
《妖神记》龙羽音(灨爚篇)
百家姓陈字的签法,陈登亮的签名设计,需要的请点关注留言
贝德堡国际幼儿园,华罗庚班,环境区角集
韩国恐怖电影《昆池岩》将翻拍好莱坞版
绿源堂电热盐袋海盐粗盐电加热艾盐包温灸电热理疗包热敷袋盐包 电热
手机钣金展开放样下载截图4
运动员与兴奋剂:被滥用的"增肌药"
我知道的泰国十大网红美女,绝对不是变性人哦_身材_arisara_网友