图知网
搜索
首页
热门推荐
图片分类
我家狗狗身上好多黑斑,怎么回事啊!最近这次剃了毛更多了,求帮助!
下载原图
相关图片
狗狗身上长了黑斑密集慎入更新二次诊断结果
发现狗狗身上起了很多黑色的斑块,是平的,对狗狗健康有影响么,会传染
狗狗这是真菌感染的吗
一百多买的,当时很乖,但后面越来越丑,肚子上还长些黑斑.
发现狗狗身上起了很多黑色的斑块,是平的,对狗狗健康有影响么,会传染
请问这是什么病么?狗狗身上长了很多黑斑,请问这是什么病么? 展开
为你推荐
盘点世界十大运动服品牌排行
迷人的欧美非主流美女唯美伤感图片桌面壁纸高清 第二辑
时尚的男宝宝小名大全
韩服第一亚索pz zzang:用亚索的灵魂莲华皮肤玩玩!亚索vs佐伊
美少女战士超可爱卡通少女头像
大聪明非打歌活动直拍资源整合第七弹【吴艺琳raina】
红色玫瑰花照片5k高清图片图片
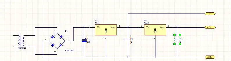
直流12v转5v电路图