图知网
搜索
首页
热门推荐
图片分类
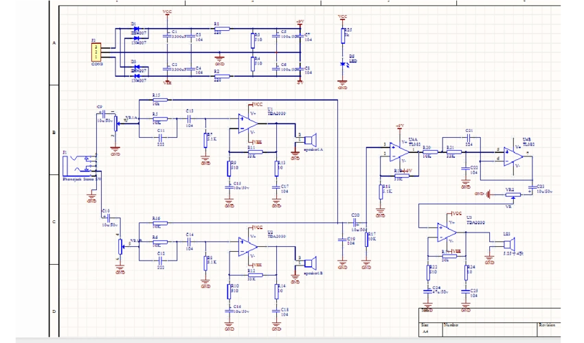
直流12v低音炮btl接法的电路图子谁知道发一份?
下载原图
相关图片
浅谈d1047低音炮功放电路图
低频功率放大器电路图
低音炮,完整电路pcb
150w低音炮功率功放放大器电路图
tda2030a单电源低音炮电路图的问题请问高手这样做行不行
适应25w,50w,100wd的分离元件功放电路
为你推荐
可以多看一下哦[向右r])#手绘教程 #少女线稿 #线稿 #古风手绘
楼下嫌楼上吵,不定时播放噪声以噪制噪,导致楼上邻居抑郁
紫色系列二次元动漫人物头像女生
孤独伤心哭泣的女孩,高清壁纸,图片,时光记忆-回车桌面
"对玉雕创作者来说,个人风格的出现不是一个终结,而是一个新的开始.
电力丝绸之路展雄姿徐工300吨吊车开启哈密风电吊装快时代
灰羊|光,光明,地中海,户外,摘要,旅行,水,海洋,科斯塔布拉瓦,艺术
不可磨灭的功勋之血战长津湖,最后一张看了太令人心酸!