图知网
搜索
首页
热门推荐
图片分类
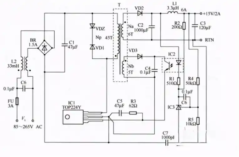
220v转24v直流电源 30w的 电路图怎么做 不用变压器 简单地用电容电阻
下载原图
相关图片
24v6a双端正激开关电源原理图
24v大功率直流稳压电源电路图
请教大虾24v/2a的开关电源电路图.望不吝赐教
直流24v电路图
具有电流补偿的24v稳压电源电路
6条原因解释,24v开关电源电路的工作原理_电压
为你推荐
繁花绮梦的春日珍藏#rogervivier品牌代言人任嘉伦##任苒时光#发型
爆冷 中国男篮3分险胜世界第2 世界杯小组赛迎来首胜
双联璧#惜芳居藏玉#红山文化玉器 #高古玉 #古玉收藏 - 抖音
首页 桌面壁纸 善解人意的狗狗摄影高清宽屏壁纸上一张下一张查看原图
60年代老电影汾水长流
新品易拉罐外星机器人diy科技制作环保创意发明科学实验
牡丹江大学与阿里巴巴专业共建招生
2022新款肩小七炫风同款k歌神器手机麦克风k歌话筒全民唱歌k歌神器