图知网
搜索
首页
热门推荐
图片分类
手工花盆洗衣液瓶制作漂亮的天鹅花盆教程一画图案详细教程适合初学者
下载原图
相关图片
洗衣液瓶花盆天鹅
变废为宝洗衣液瓶制作天鹅花盆教程一先用水彩笔画上草图再用记号笔描
洗衣液
手工洗衣液瓶子之三只天鹅
洗衣液瓶天鹅简笔画
废旧洗衣液空瓶制作的天鹅.
为你推荐
胡兵,娱乐圈的"酒神"你知道他吗?_胡军_电影节_硬汉
汤姆猫头像搞笑单人图片
猪猪侠之囧囧危机的剧照
《王者荣耀》吕布末日机甲皮肤星元部件公布 心动了吗 - cnmo
华为平板电脑华为matepad 10.
明代贵妇的金簪_金凤_仙人_观音
现货 蒂普提克diptyque杜桑肌肤之花谭道水中影无花果淡香精75ml
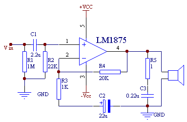
lm1875功放电路