图知网
搜索
首页
热门推荐
图片分类
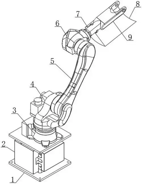
3d自由度机器人手臂图纸t293机械设计参考资料设计素材2d
下载原图
相关图片
一种基于物联网的智能型机械臂
一种注塑机自动供料装置用机械臂
cn102357897a_一种4自由度串并联混合重载机械臂
一组机械手臂结构与设计参考,科技感十足_增加了_游戏_样子
3d 轮廓机器人手臂.3d 插图
一种多角度自由旋转的机械手臂的制作方法
为你推荐
张天爱出席活动,一袭鎏金吊带礼裙,美目流盼,美艳绝伦
5突然地震,飞船遭雷劈!-穿越赛尔号之全员都喜欢我-话本小说网
李承铉图楼个人审美向
奶茶店菜单设计.#上热门 - 抖音
许佳琪头像
复方氨酚烷胺分散片 10片 成人儿童退烧药流行性感冒用药鼻塞头 3盒
钢琴谱:红豆词
纯色头像图片大全高清好看的微信头像背景纯色头像无图案