图知网
搜索
首页
热门推荐
图片分类
胆机电路图大全
下载原图
相关图片
el84推挽.gif
hifidiy论坛-上几个el84推挽电路图 - powered by discuz!
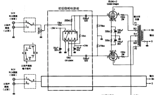
图1是el84推挽放大器的电路图.
el84推挽
el84单端胆机电路图
一台法国产的el84推挽胆机维修记同时分享一下历时3个月学习改进给
为你推荐
唯美护眼花海风景图片电脑壁纸
各类防空警报声音,一定要认真听完,关键时刻能帮上你.
头像刺客伍六七头像壁纸大合集
qq头像复古森系气质图片_女生头像_头像屋
张文旺:科学精准强救治优服务 全力以赴保健康防重症_腾讯新闻
葫芦丝佛曲《观音灵感歌》,天籁佛乐,送给有缘人
门插艾 挂葫芦 过端午
疥疮图片和症状图初期,针尖丘疹似抓痕夜间痒(成人头面部无)_七七号养