图知网
搜索
首页
热门推荐
图片分类
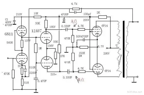
6p14推挽值得做成本也不高晒晒新做的机机
下载原图
相关图片
求一张6n2 6p14推挽图纸
菜鸟对j版的6p14推挽电路n多不解请大侠指点
应师傅们高见重新发贴求助diy6p14推挽机失真问题
准备做6p14推挽,请各位高手推一6p14推挽图,谢谢!
威廉逊版el84,6p14或6p1推挽两用胆机
新12au7 6p14推挽胆图,帮忙分析下
为你推荐
任嘉伦高清怼脸状态#继人鱼长意后,国超又双叒跟珍珠再续前缘!
一个人安静的图片「一个人安静的图片带字 淡然」
美丽阜城 美如画 处处景观在眼前——八景公园掠影
夏威夷草裙树叶裙晚会演出原始部落树叶裙
古力娜扎的身材多少人喜欢_比例_杂志_气质
2024年2月21日嘉鱼天气预报
痛仰乐队《西湖》吉他谱|音乐情报局|中国前沿曲谱分享平台!
外面的世界-齐秦 g调指法原版编配g调六线吉他谱-虫虫吉他谱免费下载