图知网
搜索
首页
热门推荐
图片分类
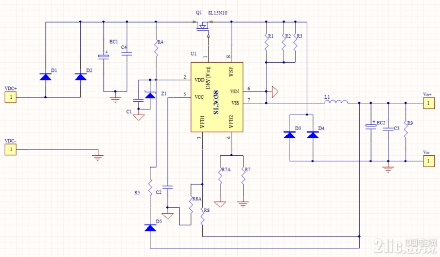
12v转5v电路图
下载原图
相关图片
车用12v转5v接口电路实绘图
不用7805,7805发热太严重,不够节能,有没有节能的12v转5v电路,用芯片
直流12v电源转化为5v的一些方案,供大家参考
12v转5v电源设计方案(lm2596浅谈)
dc8v-150v转5v3a转12v5a电动车控制器专用集成电路 - 电源论坛_电源
如何将12v的电压分出一个5v电压
为你推荐
中发内蓬发型 男生内蓬发型图片
陈德容《梅花三弄之梅花烙》【白吟霜】亭亭玉立,楚楚可人,美得不可方
实木儿童床男孩儿童房家具组合套装床带书桌衣柜卧室房间全套家具
刘丁菡,为"爱"努力追梦的"川影校花"
原创手绘百合花蝴蝶水彩画装饰画
洛阳"牡丹花都"标志图案确定
去年不知道什么时候这脚背上长个疙瘩,也不
光遇金色流苏白斗篷长什么样