图知网
搜索
首页
热门推荐
图片分类
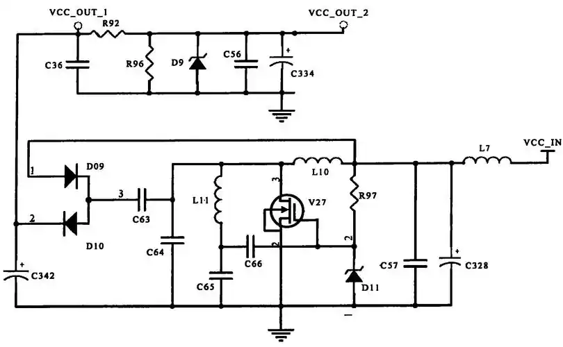
高压包做升压电路图
下载原图
相关图片
ne555和二极管和电容怎么组成升压电路?
5v干电池直流升压电路
大功率dc-dc可调升压模块 数显数控 直流恒压恒流电源 升压电路
原理图此电路就是升压电路的完整电路图,电路比较简单,升压范围也很宽
升压电路
升压电路
为你推荐
杨幂真闺蜜圈外人称猫姐,多年的感情纷纷羡煞旁人
明朝的女官制度:如果这一制度不衰落,也许就不会有宦官专权
可爱的小鱼儿 创意画 简笔画 儿童画 带线稿哦 #创意美术儿童画
漂亮的绒山羊
成功过,失败过,从来没有放弃过.刘玄德的七十七世玄孙,诚邀各 - 抖音
雅典卫城复原图而现在所说的"隐私"概念,最早出现在希腊城邦时期,城邦
记者跟访流浪儿四昼夜:要够三年饭县长也不换