图知网
搜索
首页
热门推荐
图片分类
比1969还简单只有三只场效应管的甲类功放
下载原图
相关图片
前几天有几位朋友对甲类功放感兴趣,刚好今天有空就设计了一个,自
ne5532并推纯甲类功放.jpg
请教pass之作全平衡甲类功放
50w超甲类功放电路
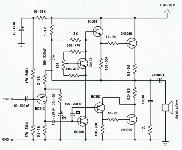
2n3055制作20w甲类暖声功放电路图
改进型场效应管组成的单端纯甲类功放电路
为你推荐
签名设计 朱婷婷
万州街头飞蚁肆虐居民用火灭蚁重庆商报讯 近日,多
《不输在家庭教育上》四年一班亲子活动实践 第一期"保护环境,从我
手工 #手工笔筒
五菱宏光价格(五菱宏光价格直降2万元活动进行中)
古代城池建筑南京城在东晋南宋南明三个时期的布局如何
黑袍
孙悟空艺术字体 - 艺术字体 - 思酷-让设计更简单的创意素材平台