图知网
搜索
首页
热门推荐
图片分类
简欧风格单身公寓装修效果图欣赏
下载原图
相关图片
单身公寓装修指南
单身公寓简约风格客厅装修
单身公寓设计风格
车立方旁边精装修单身公寓
百宏精装单身公寓 南北通透,开放式厨房 家电齐全,拎包入住
要想有一个舒适的单身公寓,装修风格的选择尤为重要,一般来说,单身
为你推荐
卡通狗
身上的这些黑斑,居然可能是癌症?快看你中招了吗?
三代应援色
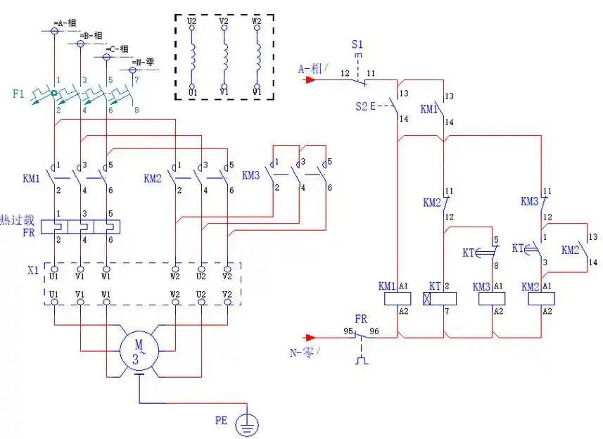
星三角启动接线图
动漫男头 / ins小众霸气动漫男生头像
永结同心
曼荼罗,黑白图片,分离着色,白色,亚洲
美使馆雇员行李中发现迫击炮弹俄外交部这是美方有计划的挑衅