图知网
搜索
首页
热门推荐
图片分类
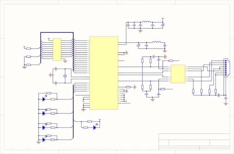
altium designer超声波测距仪原理图 画pcb板子大小
下载原图
相关图片
ne5532和lm1875放大电路板pcb原理图免费下载
arm7系统板pcb
这是一个数字温度计的原理图和pcb! pcb
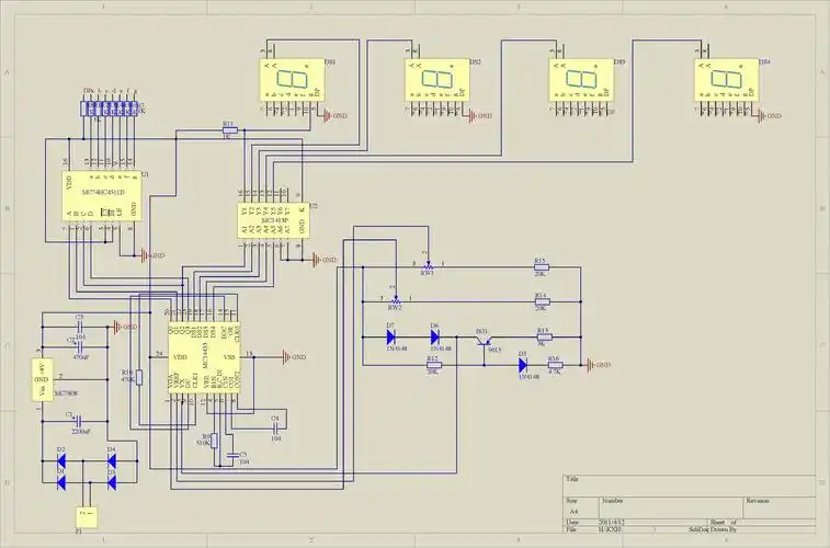
本节主要介绍系统各单元模块的具体功能,电路结构,工作原理,以及各个
汽车停车场统计原理图pcb图
网卡电路原理图和pcb图
为你推荐
> 2021真人带血的丧系女头像 相关标签 恐怖丧系颓废
我为群众办实事他们仨犯事了检察官为何能网开一面
纹身头像女生头像超拽
《三国演义》第一回之桃园三结义(01)
"漫"游成都宽窄巷子
权相佑新剧医生照曝光 穿白大褂显帅气
演员练束梅演员练束梅的丈夫
天涯客广播剧下