图知网
搜索
首页
热门推荐
图片分类
tda2025btl电路图
下载原图
相关图片
手头上有两个三欧的无源音箱
tda1521功放板
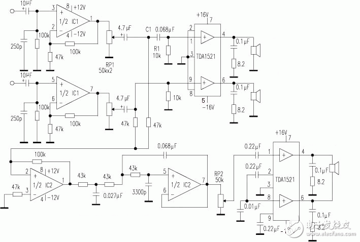
tda1521组成的21声道功放电路图
tda1521功放板
再测波形,实测自制tda1521小功放的方波测试
功放diy――用tda1521音频功放ic自制高保真有源音箱
为你推荐
逆境中的传奇陈岚与向华强光芒闪耀坚韧绽放
美少女战士有无口罩版闺蜜头像
胡夏那些年吉他谱
月光奏鸣曲(1,2,3乐章)(原版)钢琴双手简谱 钢琴谱 钢琴简谱
支撑跳跃山羊分腿腾越第一课时助跑踏跳游戏蚂蚁搬家
《火蓝刀锋》剧照
可爱的卡通宇航员角色在白色太空服前的星系
02.01英小杰798