图知网
搜索
首页
热门推荐
图片分类
q版动漫 | 94天官赐福·超可爱的动漫表情包
下载原图
相关图片
(临摹)天官赐福 q版花城 谢怜
q版动漫 | 94天官赐福·超可爱的动漫表情包
天官赐福|q版花怜
q版动漫 | 94天官赐福·超可爱的动漫表情包
天官赐福61谢怜花城61头像篇q版花花怜怜你心动了嘛心都萌化了自
q版动漫 | 94天官赐福·超可爱的动漫表情包
为你推荐
碧蓝航线帅气动漫海军电脑壁纸
蓝天白云草地风景_风景静物头像_我要个性网
求像这样的数字简谱邓紫棋的歌
铁拳7(tekken7)故事模式最高难度豪鬼akuma简易打法
lol英雄联盟诡术妖姬乐芙兰冰雪节限定皮肤幸福女神乐芙兰特效视频
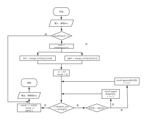
归并排序
藏传佛教法器錾铜佛八宝转经筒