图知网
搜索
首页
热门推荐
图片分类
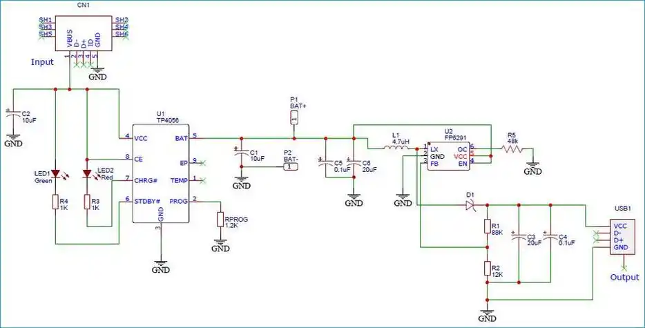
锂电池电路图画法大全
下载原图
相关图片
两块电池怎么接是串联,怎么接是并联.电压会改变吗
(高分)电池组供电问题,急!急!急!谢谢!
三-四节锂电池充电并联放电串联的电路.jpg
电瓶车电瓶串联法(电动车电瓶串联并联如何连接教程)
a2168 笔记本电池方案电路图
电源由三节干电池串联
为你推荐
眼睛框镜架男 个性 圆形_许凯明星同款金丝眼镜圆形金丝眼睛框镜架男
张予曦以一袭缎面礼服搭配romy高跟鞋,熠熠闪粉点亮足尖温柔,让优雅
从胡夏,邓伦到成龙侄子,与金晨惹争议的,何止被换掉的韩玖诺
画家王文波国画猫作品集
衡水中学学霸用"印刷体"写语文作文
小板凳折叠实木楠竹图片
长乐园陵园殡葬服务知识
2023全新吸引人气质的女头合集 很高级气质的女头合集_女生头像_美头