图知网
搜索
首页
热门推荐
图片分类
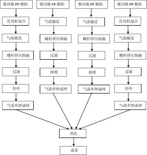
cn101289786a_一种水刺无纺布生产方法失效
下载原图
相关图片
针刺无纺布的工艺流程
smms纺粘熔喷复合无纺布生产工艺流程
无纺布机加工产品工艺流程图
熔喷无纺布生产工艺是将pp材料干燥并与必要的添加剂(如稳定剂,增
双组份复合纺粘超纤长丝交叉铺网水刺无纺布的制作方法与流程
熔喷无纺布成套生产线产品概述:熔喷无纺布被业内称作医用外科口罩和
为你推荐
「锁屏壁纸」痞帅张一山无水印手机壁纸 有人表白吗
工厂,厂房
王一博出道九周年,再放头盔自拍,网友期待库存照还有后续
每日一剪|五折石榴
宣纸纹理海报背景素材复古纹理宣纸洒金质感竹子信纸背景古风信纸白色
月儿弯弯 歌谱简谱网
最会说话的年轻人陈铭,人生前程似锦,他都经历了什么事情呢
还为没抢到猫爪杯纠结好看的杯子才不止这一个