图知网
搜索
首页
热门推荐
图片分类
拽到没脾气的句子如果不能全给我就全都别给我
下载原图
相关图片
女生超拽霸气句子.docx 6页
我拽归我拽,你拽就拜拜!#霸气语录 #今日宝藏文案 #今日分 - 抖音
女生超拽霸气句子.docx 6页
很独特很高冷的句子,句句霸气,冷酷,拽
句子大全短霸气超拽doc7页
很霸气的句子
为你推荐
玩具总动员卡通可爱草莓熊高清壁纸2
少年--梦然--简易c调,少年--梦然--简易c调钢琴谱,少年--梦然--简易c
lv牛仔外套
卡通q版可爱女生头像/中秋古风,嫦娥玉兔 兔兔画上了,图二没有兔兔,图
> 2017年1月唯美家居静物花卉日历壁纸 第一辑(1920x1080)
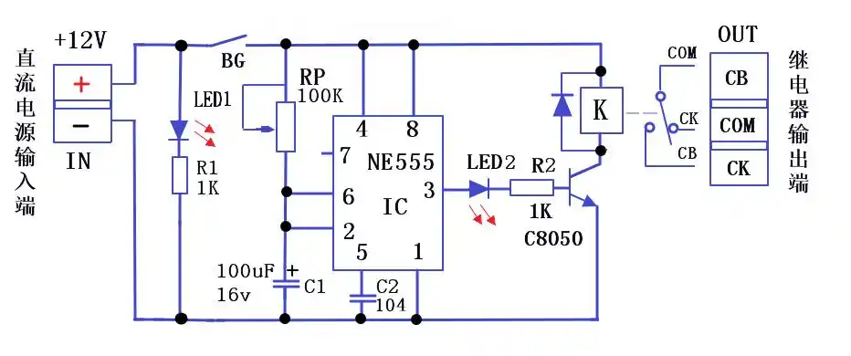
ne555 继电器延时断开电路集
青藤美术 书法班 三年级硬笔书法作品
我们这一家