图知网
搜索
首页
热门推荐
图片分类
《带式输送机传动装置课程设计2》.doc 33页
下载原图
相关图片
画7.5kw电机皮带轮
皮带轮零件图pdf
普通v带带轮的常用结构有_,_,_和_四种. 求解答
小带轮零件图pdf
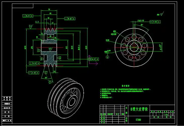
b型大皮带轮图下载(149.97 kb,dwg格式) 机械cad图纸
腹板式
为你推荐
张信哲粉丝为20年前的行为道歉
超一悟空
中国四大牧区中新疆牧区和青海牧区均位于西北地区,牧区中诸多山脉的
[安全标识] 危险易燃物质 danger highly flammable material
儿童理发店里的动感摇摇车
修正狗皮膏代理加盟狗皮膏多久换一次
剪纸箱手工制作 手工剪纸图片大全简单-蒲城教育文学网
20以内带拼音应用题练习100题29页pdf29页