图知网
搜索
首页
热门推荐
图片分类
雅冉复合肥水溶进口挪威雅苒元素花草瓜果蔬菜复合肥
下载原图
相关图片
挪威雅苒苗乐45%进口复合肥蔬菜果树绿植花卉通用型复合肥卫亮 挪威
雅苒进口滴益施大量元素水溶肥到货. 滴益施优势和益处1 - 抖音
100斤挪威复合肥料雅苒苗乐原装通用型化肥蔬果树盆栽有机氮磷钾 50
咨询电话400-101-9596生产厂家雅苒国际产品种类平衡肥,进口肥产品
挪威肥yara mikla雅苒苗乐复合肥料15-15-15均衡有效营养50公斤装
雅苒复合肥-雅苒复合肥厂家,品牌,图片,热帖-阿里巴巴
为你推荐
十二生肖头像插画——辰龙
王者荣耀 霸王别姬 虞姬
狮子男喜欢可爱型的还是御姐,狮子座喜欢单纯
刻私章人名章 个人姓名字章 护士签字盖章 印制作藏书法刻章 印章定做
像素画 犬 忍不住想画,借了外甥的彩笔,画了两幅黑色的简单的
内置吸尘环氧地坪打磨机 金刚石模块地坪打磨机
原创于楠美丽的女人也扮演着乡村女人的角色他们在10年内赢得了8个
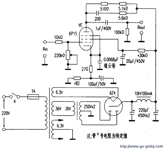
用视频放大电子管6p15制作的胆前级电路