图知网
搜索
首页
热门推荐
图片分类
仪表大全图片(仪表大全图片及名称)
下载原图
相关图片
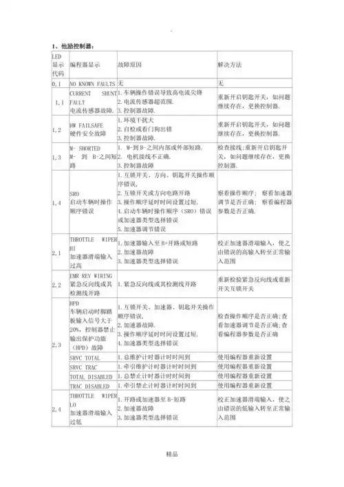
叉车常见故障表_第1页
三张图认识各类叉车仪表盘.#同城热点 #叉车培训 #叉车司机 - 抖音
obdii标准故障码表
龙工电动叉车故障代码表 - 抖音
柴油车知识,时常更新及分享给大家! - 抖音
电动叉车维修故障代码
为你推荐
90后最帅气的9个冷门男星,360度无死角,你错过几个?
张芮尔是中国模特之星大赛亚军,车展上的张芮尔特别漂亮,有许多人认为
粉红少女心兔子系列 - 堆糖,美图壁纸兴趣社区
9款关于玫瑰花的纹身图案1010
大烟花罂粟花
变异狂蟒2好评如潮朱荣荣领衔惊险逃生
融创文旅城九云府北区
卫生间排气扇安装图