图知网
搜索
首页
热门推荐
图片分类
15年广汽本田缤智.165自动舒适版,车况良好,986.58 - 抖音
下载原图
相关图片
15万级高颜值suv,广汽本田皓影,全能品质新标杆!
15万预算,买东风本田cr-v到底值不值?
15万预算,买东风本田cr-v到底值不值?
15年广汽本田缤智.165自动舒适版,车况良好,986.58 - 抖音
第一,车辆介绍:本田suv——缤智,2015年,1.5自动舒 - 抖音
落地15万元左右的好选择:全新本田缤智,性价比很不错
为你推荐
专访布瑞吉bridge我的新世界你懂吗
德国猪肘子 #啤酒 #德国啤酒 #北京探店 #碱水面包 #酸黄瓜钟谮
【生存法则】各式猎枪精美图集
二字图片大全【相关词_ 图片大全】
杖尾鳞甲龙
康语手工作品——彩泥系列:坦克
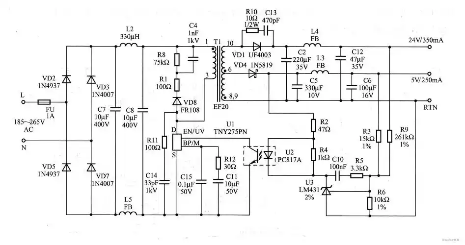
65w双输出开关电源电路