图知网
搜索
首页
热门推荐
图片分类
[diy制作]
下载原图
相关图片
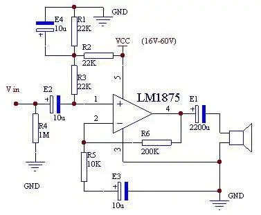
器 (1)试采用lm1875制作一个 20 w 高保真音频功率放大器,参考电路图
通过以上的电路可以发现,电路设计的几个特点:1,信号地和电源地加了个
功放-电路图-电子产品世界
用lm1875和ne5532制作功放电路
最完美的lm1875电路图第1页
组合ne5532与lm1875的问题有图
为你推荐
歌词(歌唱祖国)_第1页
点击此处查看其它图片18号佳丽:黄绮雯年龄:22岁职业:学生免费畅游
奥特莱斯nasa男士夹克秋冬季新款潮流百搭麂皮绒翻领外套休闲上衣
《问君能有几多愁》有4大美人,艳娘垫底,小周后第二,第一惊艳
华西街观光夜市
乐高31088之鲨鱼游起来jk大神作品
闺蜜测试卷
这是土龙吗?