图知网
搜索
首页
热门推荐
图片分类
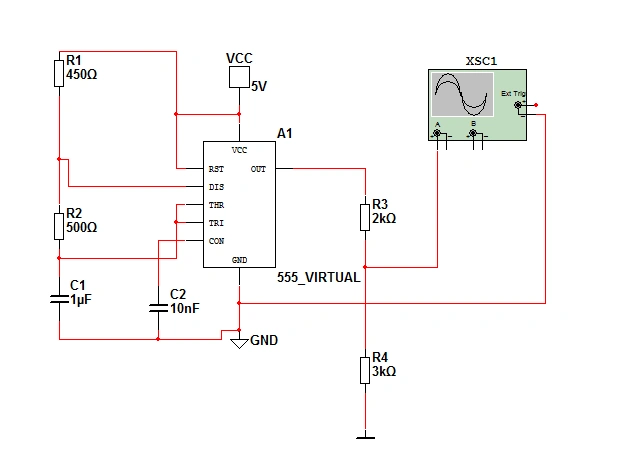
ne555做一个占空比可调节的方波产生电路
下载原图
相关图片
555方波电路
如何用555芯片作一个方波发生电路,用5v稳压电源,要求最大值为5,最小
555芯片组成的方波,三角波,正弦波发生器电路图
设计占空比可调的方波信号发生器_ne555方波发生器电路图-csdn博客
用555产生1khz方波
555构成的占空比可调的方波产生器电路图
为你推荐
手臂美国本土士兵制服纹身图案
sans - 堆糖,美图壁纸兴趣社区
轮滑梦想家丨为你心中的轮滑鞋上色
楼梯运行升降平台 定制台阶式电梯 残疾人专用斜挂电梯 斜挂式无障碍
八(41)班手抄报"如何保持健康"(how to keep healthy)
招蜂引蝶的技术没有招蚊子我倒是一流
渣滓洞唯一幸存女志士趴在男厕尿槽里逃过一劫后来过得如何
拘束服- 漫画人物-b百科网