图知网
搜索
首页
热门推荐
图片分类
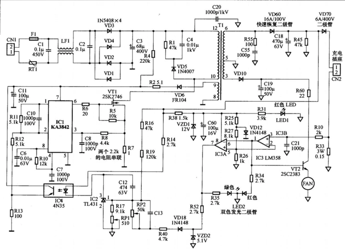
一文把30张电动车充电器电路图工作原理了解的明明白白
下载原图
相关图片
一文把30张电动车充电器电路图工作原理了解的明明白白
电动车充电器图 - 抖音
一个开关电源加上一个检测电路,目前很多电动车的 48v 充电器都是采用
大功率可调充电器电路图
tl494控制的充电器分段调压电路原理
手机充电器原理图
为你推荐
七龙珠壁纸4
体坛联播国足热身赛02输阿曼易建联退役仪式裁判搅局
抖音蓝
卡通马嘉祺简笔画
美篇
千年丹都铸就铁血丹心铜仁市万山区依托朱砂古镇打造国防教育新平台
《红楼梦》第五回思维导图
唯美城市夜空七夕海报背景psd免抠素材免费下载_觅元素51yuansu.com