图知网
搜索
首页
热门推荐
图片分类
乡村田野蓝天白云夏天该有的样子
下载原图
相关图片
夏天农村稻田自然风光 - 旅行摄影杨小蟹 - 图虫
儿时的田野与池塘.#老家的风景 #农村老家 印象中的池塘 - 抖音
夏天乡村农村稻田美丽风光 - 旅行摄影杨小蟹 - 图虫
夏至农村农田水稻夏季夏天乡村田园风景风光
老家才是疲惫生活的向往 #农村生活 #乡野田间 #老家#夏天 - 抖音
夏天的田野,希望在禾苗里勃发生长,点缀在如镜向农田里.
为你推荐
汉语拼音aieiui优秀课件
黑暗版格丽乔奥特曼登场了!
漫画抽烟男生头像黑白
最新编排轻松学竖笛六孔竖笛教学与练习曲整理pdf13页
2020帅气男生头像手机控对着镜子
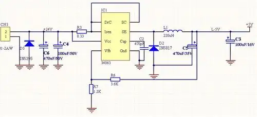
mc34063典型降压电路问题
中红医疗生产车间中红医疗成立于2010年,主要从事高品质丁腈手套,pvc
喷气发动机涡轮叶片