图知网
搜索
首页
热门推荐
图片分类
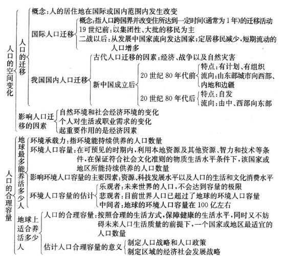
湘教版高中地理必修二第二章城镇和乡村整合复习课件
下载原图
相关图片
人教版高中地理必修2知识框架.ppt
必修三知识点框架,高中地理知识点框架,高考地理必背知识点,地理初二
高三地理必修二第二章框架图
网站首页 海量文档 中学教育 高中教育高一人教版地理必修二精品教案
高中地理必修二知识框架_哔哩哔哩_bilibili
人教版高一地理必修二第一章思维导图
为你推荐
ins超有气质的背影女生头像
【涵泳德育】以你之形,载我之梦——我的班徽我设计_班级_解说_象征
婚礼进行曲 c调 初学者简易版 钢五双手简谱 钢琴谱
咒轮瓷盘梵文大悲咒抄经字帖供水白色尼泊尔供盘佛前家用供奉托架
【刺客伍六七赤牙×江惠莲真相是假】句句是假,句句为真
9~11岁的女孩,已经开始乳房"发育"了吗?这个过程是怎样的
铠新皮肤绛天战甲终于官宣了,这款皮肤又是大家熟悉的机甲皮肤.
2021新年装饰春节装饰摆件新年过年元旦橱窗前台立体摆件场景布置品质