图知网
搜索
首页
热门推荐
图片分类
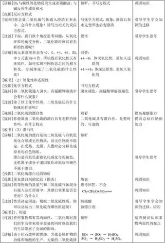
二氧化硫的性质和作用___优秀课件__ppt
下载原图
相关图片
h2so4是什么化学名称,h2so4(22二氧化硫的性质和作用知识点)
2016届高三化学一轮复习课件:二氧化硫专题复习(共31张ppt)答案
二氧化硫化学性质
二氧化硫的性质和作用
【必修一】高中化学必备知识点:4.3.1二氧化硫和三氧化硫的性质
二氧化硫的制备及其性质一体化微型实验
为你推荐
网评2021古装剧「最帅将军」top 10!
2021最火微信女生漂亮头像
女海王项思醒,把男友送监狱后,和别人结婚
十二孔陶笛指法图
美人鱼吉他谱(图片谱,弹唱)_林俊杰(jj)_美人鱼-1.jpg
穿黑色皮衣唱歌的性感女人
关于捉小三儿的那些事儿
罗阻