图知网
搜索
首页
热门推荐
图片分类
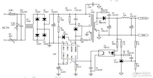
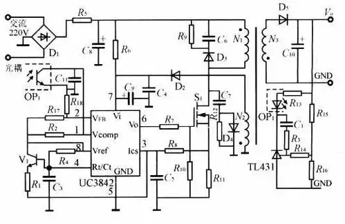
开关电源电路图 开关电源工作原理
下载原图
相关图片
开关稳压电源电路原理图180v110v输出220v输入
开关电源原理图01.jpg
开关电源原理图.jpg
开关电源原理图
常见开关电源原理
25w多路输出开关电源电路
为你推荐
创意diy樱花流苏木质书签女学生用小清新可爱4枚套装简约文艺卡通
一将功成万骨枯什么意思(这句话出自何处,背后有什么故事)
盆 骨 三个 平面 骨入盆平面 口中 骨盆平面 骨盆 口出各径(斜线
科技感可视化大数据智慧税务统计大屏展示平台
星空下的动漫情侣4k图片,4k高清动漫图片,娟娟壁纸
《太极》中华武学的精髓 赵文卓露身手被赞养眼
减肥
p>白眉林鸲(学名: i>tarsiger indicus /i>)是鹟科,鸲属小型鸟类,体