图知网
搜索
首页
热门推荐
图片分类
p>双电源供电是引自两个电源(性质不同),馈电线路是两条;一用一备
下载原图
相关图片
双电源怎么接线双电源供电电路图
双电源自动切换原理图
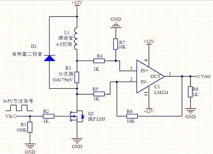
lm324双电源供电时,采用差分放大电路放大时,输出信号值偏大问题
双电源供电1969
问题求分析:"双重电源""一级负荷""供电要求""供电方案"
cn201726132u_直流双电源供电系统有效
为你推荐
ct上,横断面要注意观察两侧腰大肌是否相对等大,如果过度不等,则考虑
有哪些人设很出色的乙女游戏女主? - 知乎
终极笔记第二季拍了吗
新加坡标志性建筑…金沙酒店
学弈两小儿辩日
九阳神功 武林秘籍功法 九阳神功秘籍 九阳真经
一言不合就降价促销海报设计psd素材
宽度约为8厘米.