图知网
搜索
首页
热门推荐
图片分类
sagtar在线式ups不间断电源c3k 3kva美国山特
下载原图
相关图片
山特ups电源3c20ks 20kva故障指示灯亮报警
山特ups开机流程及状态状态指示灯
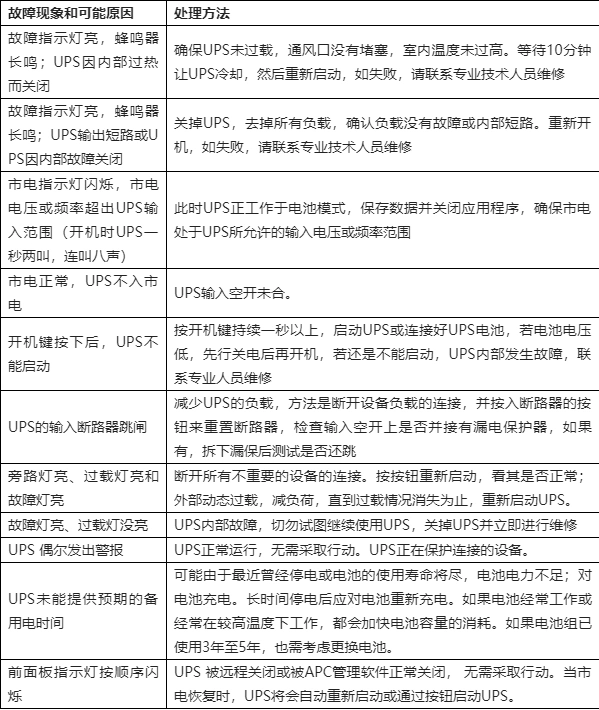
山特ups电源故障判断及指示灯说明
apcups电源smart系列面板指示灯代表的意思-威图ups电源山特ups电源
山特ups电源c1k-3c20ks_指示灯表示的含义
低噪音高效能山特c6ks在线式电源宁夏促-山特 c6ks_银川ups电源行情
为你推荐
张蓝心作为跆拳道冠军出身的女演员,身材比明星模特还要优秀性感,太
卫龙辣条102g大面筋整箱经典透明老包装大辣棒面制品香 透明老包装大
尖尖的家常菜篇四十八好吃到尖叫爆炒孜然鸡心超级开胃下饭菜
tiu的电影点滴篇二十一了解历史不负八佰
《天涯歌女》将播 张柏芝尚于博亲密照曝光(图)
undertale2设传说之下精美人物图包killersans篇
姑苏城外吾悦广场
少女在进行跳远训练图片下载