图知网
搜索
首页
热门推荐
图片分类
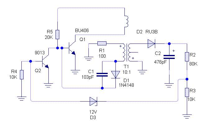
3v,5v转3v电路图芯片
下载原图
相关图片
3v的直流电怎样用电容振荡加变压器升到5v以上的电路
3v升5v稳压电源电路
3v升5v电路
4v升压到3v和5v的电路图.
3.7v升压5v电路图
请问谁会做升压电路板,可以将1.5v变为3v的.求过程,我急用,谢谢
为你推荐
寝室姐妹四人拍照沙雕姿势合辑
法式刘海空气感刘海刘海怎么剪教程
晶石猫眼长款美甲贴片假指甲可拆卸网红光疗甲片成品指甲片穿戴甲
the-end-3.jpg
王者荣耀 李白 侵删
8万个谎,最容易脱口而出的谎话是:"没事,我很好.
永定土楼是世界上独一无二的山区民居建筑是中国古建筑的一朵奇葩
罗永浩:手机只是交朋友不赚钱的!库克:懂了!iphone12只有裸机