图知网
搜索
首页
热门推荐
图片分类
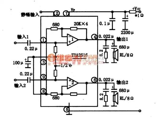
tda2616功放电路图
下载原图
相关图片
tda2616功放电路图-应用电路-单电源功放电路
tda2616参数引脚图与典型应用(英文pdf)
tda2616高保真双声道功放集成电路图
tda2616高保真双声道功放集成电路图
tda2616各脚功能和电压
tda2616功放一个声道自激,紧急求助(已经自己解决了)
为你推荐
奥迪给你更好的未来aicon概念车将亮相法兰克福车展
小画家成长记——张柯淳
高级超强孤独感男头伤感男生真人动漫单人头像
调修·不死川实弥头像
悦华冰淇淋
独角龙
企业想要做红色展厅设计必须了解的三大要点
大圃中学正门