图知网
搜索
首页
热门推荐
图片分类
angieleunggamblingkingsfourthwifebecamethethirdrichest
下载原图
相关图片
钱小豪举家赴澳门旅游现任妻子罕露脸保养得宜21岁次子像母亲
钱小豪家人齐聚庆中秋太太丘倩鸣朴素出镜俩儿子颜值相差甚远
56岁钱小豪事业起起伏伏感情一波三折2个儿子颜值一言难尽
【图】钱小豪老婆丘倩鸣相片 被曝两人分居并离婚?
原创钱小豪29岁长子庞景峰有意结婚遭母亲反对,郭秀云更享受阔太生活
阴阳先生钱小豪陷僵尸狂潮极度爆表的战斗力和威胁力
为你推荐
瞒不住了!冯绍峰与赵丽颖离婚的真实原因,"导火索"竟是她!
真人男生超酷帅气头像图片
女生头像真人仙气可爱没水印唯美女生高清好看微信头像图片
年金现值系数全表
终端喜讯 | 强牌复合光感砖高州终端门店隆重开业- 中国陶瓷网行业
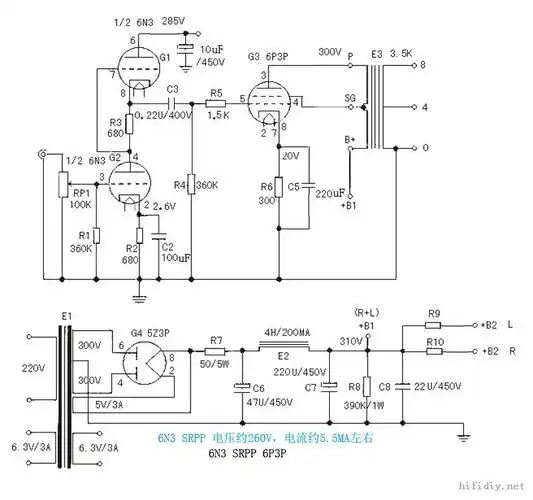
6n3srpp推6p3pse.jpg
赵云简笔画步骤赵云简笔画2022已更新今日推荐
行政指导暖人心 群众锦旗表感谢