图知网
搜索
首页
热门推荐
图片分类
妖扬_ - 高清图片,堆糖,美图壁纸兴趣社区
下载原图
相关图片
妖扬不愧是"古风圈一体机",穿上汉服后温润如玉,太迷人_显得_造型
是妖扬!也是王敬轩!一键快乐模式开启97汉服上身,按摩体验, - 抖音
穿汉服的男生有多好看?瞧瞧"古风圈"的妖扬,你就知道了
汉服可以有多帅?本以为妖扬够惊艳了,看到鹿荼白:一眼万年
为啥会有妖扬这种人呢?唱歌好听就算了,穿汉服还这么帅
妖扬
为你推荐
杨紫的蓝衣陆雪琪,杨幂的蓝衣白浅,这些蓝衣美人让人惊鸿一瞥!
《樱桃小丸子》里花轮同学家到底多有钱
傻子和骗子原唱大美翻唱魏佳艺
霸气酷帅动漫女头 猎杀时刻!_女生头像_我要个性网
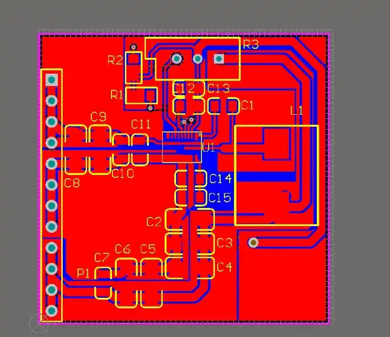
开关电源单板pcb设计.#承接各种原理图设计#各种单板pcb - 抖音
女皇名贵绿植山茶花盆栽茶花二号彩带白衣大又名时令草本花卉
鼻咽癌
箫曲|《愿情》洞箫演奏 来源:箫部落