图知网
搜索
首页
热门推荐
图片分类
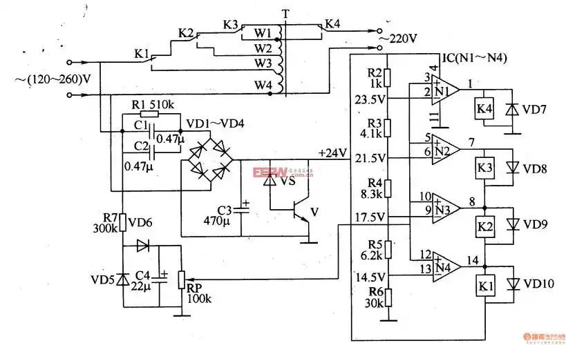
征西家用稳压器使用说明
下载原图
相关图片
交流稳压器十三
三相稳压器在摩托车中的应用
交流稳压器三
发电机稳压器上边 1234号端子ig c l fr都是起到什么作用
220v可控硅交流稳压器电路
交流稳压器 十二
为你推荐
女西装套装韩版女潮修身
新版20元纸币,卖了3000多元!你手上可能就有!_冠号_黄金叶_人民币
失眠就是想太多
华阳工厂生产富康汽车空调蒸发器芯体h型管片式通用接头or
可以在乡镇开避风塘奶茶加盟店吗
纯手绘山水画心手画真迹 字画国画 书画作品 未落款装裱四尺竖幅
初中数学各种公式大全-超级实用!_第1页
镜观中国·新华社国内新闻照片一周精选丨人形机器人格斗表演亮相进博