图知网
搜索
首页
热门推荐
图片分类
[正版图书]小小科学家立体书全8册 儿童3d立体书绘本0到3岁幼儿故事书
下载原图
相关图片
小小科学家——记中四班思思爸爸上课
小小科学家儿童摄影
人物科学家简笔画教程彩色小小科学家简笔画怎么画
【活动召集】小小科学家系列之三 玩出大智慧
小小科学家
疯狂科学实验室开始招募啦冬日里的科学狂欢让孩子在寒假做小小科学家
为你推荐
上下身看上去差不多,所以要适当的修饰腰部线条,帮助矮星人来扭转五五
一个素描苹果确定不来看看
自截/凯千情头
馋死人阳江史上最全的特色美食地图谁做的太牛了
印度历史上最大的谎言是什么
从生物学的角度来看,竹子更符合草本植物的特征,因为它们的生长习性
原神巴巴托斯去掉小内图片高清汇总
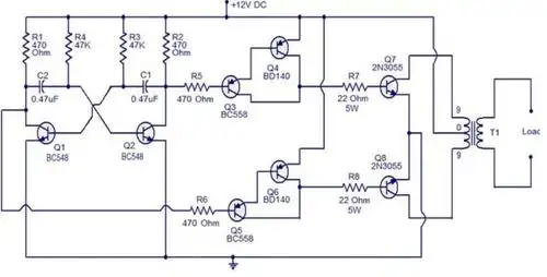
三款晶体管逆变器电路图