图知网
搜索
首页
热门推荐
图片分类
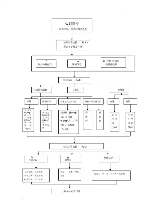
心跳骤停的抢救流程图
下载原图
相关图片
心脏骤停抢救流程图
心脏骤停抢救流程
成人心跳呼吸骤停抢救流程
成人心脏骤停抢救流程
心跳呼吸骤停抢救流程纲要.docx 1页
儿童无脉性心跳骤停抢救流程
为你推荐
圣礼拜堂
戒尺藤条sm小鞭子树脂棍sp调教套装工具套餐散鞭马鞭皮拍sn6453 pvc筒
教你画小哪吒
上海国光儿童学生初学24孔复音c调口琴成人自学入门重音口琴送礼
萨摩耶
中国人民志愿军战士全套装备像
穿越火线幽灵计划高清海报壁纸.#这谁顶得住啊 #游戏 #穿越 - 抖音
被钦定的首位航母舰长李晓岩苦等辽宁号服役时却与舰长擦肩而过