图知网
搜索
首页
热门推荐
图片分类
是很好分类了,具体如图所示(请忽略入蚯蚓在爬一样的文字我来说明一下
下载原图
相关图片
适中的电压以及比较小的电流,下图为电蚯蚓机原理图,看起来并不是十分
机的原理估计大家都知道了,基本就是将电瓶中12v的直流电通过振荡电路
示波器扫描线如蚯蚓般粗.
将生活污泥改善成种植营养土的方法
示波器扫描线如蚯蚓般粗.
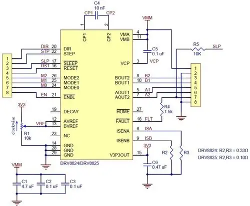
drv8825 stepper motor driver carrier, high current (pololu 2133)
为你推荐
【全明星rap】baby搞比利
店吧台桌前台接待台公司吧台桌收银柜台烤漆定做 红色免漆哑光板材
娱乐·品味周刊:王珮瑜:打破京剧"次元壁"-明星-读览天下
镇雄盐源书记汪继金因为这事被新华社
教你营养好吃的香菇牛腩煲香菇焖牛腩
青春恰时来吉他谱c调_师渡尘编配_王一博
真假烟鉴别南京红
雷峰塔历史由来的介绍