图知网
搜索
首页
热门推荐
图片分类
简单明了员工辞职申请书标准版
下载原图
相关图片
员工辞职申请书
简洁员工普通辞职信范文docx3页
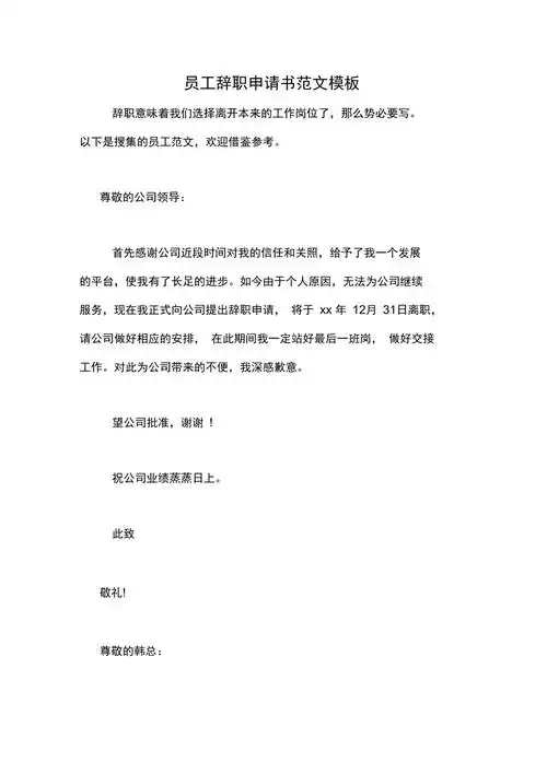
员工辞职申请书范文模板
试用期辞职信模板简短
单位员工简单辞职申请书范文.doc 4页
个人辞职信怎么写最简洁的doc
为你推荐
比较厉害的草系神奇宝贝(血最厚的十大草系神奇宝贝)(6)
11月16日,该幼儿园举行了定向游戏的观摩活动,并邀请了浙江省定向运动
春天,樱花盛开樱花富士山照片
佳璐鱼缸过滤器水族箱三合一潜水泵水族上滤多功能静音抽水增氧泵
【首发】山顶之影
好看的真人男生头像高冷霸气高冷头像男生霸气十足真人
点赞卡通动图
天然黄铁矿硫化铁原石愚人金 教学收藏矿物晶体 标本石 风水镇宅