图知网
搜索
首页
热门推荐
图片分类
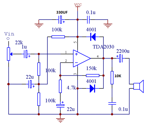
自己用tda2030a做功放,问题看图片,求解答
下载原图
相关图片
tda2030音频功放电路图
tda2030功放电路欣赏 [复制链接] tda2030功放电路欣赏 此帖出自测试
tda2030a组成的30w功率放大器电路图
功放块2030个脚电压
td2030a功放电路示意图
tda2030功放电路图
为你推荐
没见过章子怡戴眼镜,但是她是不是近视或者散光啊
做好这件事,孩子入幼儿园上小学不哭闹
小型"槽式"螺旋水力发电机!一年最多发电5万度,家用超合适!
黄瓜豆芽,年轻的黄瓜幼苗
弹吉他的男孩
请教各位老师,如何鉴别寻常疣和传染性软疣
白色骰子与黑色数字在黑色背景,数字6
工具运用用ps的渐变工具制作小清新的柔和背景照片