图知网
搜索
首页
热门推荐
图片分类
文档下载 所有分类 工程科技 电子/电路 > 高保真电子管otl功放
下载原图
相关图片
复合管otl功放电路(6v).jpg
otl功放电路的调整
otl功率放大电路
仿制经典otl功放几个问题
otl电路复合管功放套件散件互补放大器电子焊接其它元器件
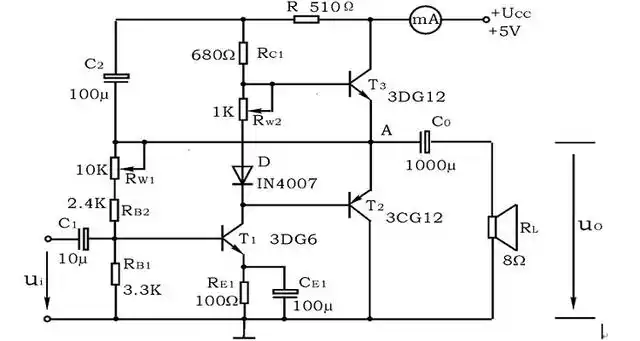
5v的otl功放电路
为你推荐
原创67一念永恒官宣定档7月20日开播五大女主齐聚两宗大战要来了
多张罕见老照片曝光,只有"老金华人"才见过的地方!你认出几个?
多段情史被扒,婚后专找熟女搞暧昧|萧亚轩|张惠妹|李靓蕾|by2_网易
汉服女正品原创中国风男款魏晋风秋冬季古装晋制交领齐腰襦裙班服
原神搞笑梗图 吃我法棍一击
脖子上长瘊子,平时要注意这4点!
肥胖女童裙子加肥加大码短袖夏季中长款胖女孩中大童胖女孩t恤女 - 17
三国地形图