图知网
搜索
首页
热门推荐
图片分类
宇将军挑衅狗磊,国际庄狗磊的兄弟直接出面拿捏,挑虾线
下载原图
相关图片
快手狗磊
石家庄狗磊没毛病
曾经的网黑 狗磊
国际庄狗磊再现快手透露即将回归方丈即将当爹王乐乐被封杀徒弟四面
【朱站神】狗磊和青岛老四那些事,散打是怎么火的_哔哩哔哩_bilibili
刘一手活动不敢见狗磊直接上高速跑了狗磊斥责某八卦看着膈应
为你推荐
电视剧上海女子图鉴有感
远方的家记者伊拉娜身高多少
钢琴谱134doremi美理查德罗杰斯z0234
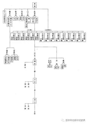
9. 隋代官制简表北周官制北魏,北齐官制两晋官制8.
长青湖的初秋,蓝天白云绿水青山
王春花(徐子涵饰演)
城堡简笔画
圆厅别墅平面