图知网
搜索
首页
热门推荐
图片分类
正弦波发生电路原理图
下载原图
相关图片
我在用3525ic自制12v输入的逆变器要求输出220v,但输出不是正常正弦波
eg3525
基于sg3525的dc/dc直流变换器的研究 (1)
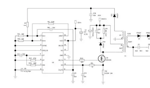
用3525驱动25n120做高频变压器老烧功率管.求助!
正弦波电路
sg3525组成的正负50v输出-其他光电实用电路图-电子产品世界
为你推荐
93版《包青天》铡刀之下一览
吉利控股集团重大事件
风景简笔画 有关风景的一些简笔画,嘻嘻o( 795179 )o
京剧猫白糖
这段时间是野生大红菇生长的季节,这不这一个星期收货了这么多,大红菇
奉圣勅令保命护身符纹身 奉圣勅令保命护身符,昨晚工作补发90
亲子diy创意手工制作
郑州高新区主城名校解析