图知网
搜索
首页
热门推荐
图片分类
祈祷祈求平安
下载原图
相关图片
祈求老爸手术顺顺利利!平平安安,早日康复.新的一天愿所念皆所 - 抖音
我们全家都会为你祈祷,希望手术顺顺利利,平安归来,好好康复,再无灾病
今天八点剖腹产祈祷平安顺遂
祈福平安
爸爸手术祈祷的话 一
观音祖师转劫之日农历二月十九明香疏通阴阳二界祈祷请求护佑平安喜乐
为你推荐
火影忍者cosplay图片,真实版血轮眼(2)
"影坛浪子"谢贤:当年照片门曝光后,为何对儿媳小林青霞一如既往
德云社刘筱亭:"怂横"的二哥,憨憨外表下,直不愣登的心
iphone 壁纸 图书馆,很多书籍,路径
幼儿早教启蒙教育图认识数字1到100墙贴儿童学习海报幼儿园画
五毒俱全的"全能神"
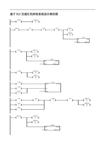
plc交通灯梯形图
4k大气扬帆起航企业视频背景ae模板背景