图知网
搜索
首页
热门推荐
图片分类
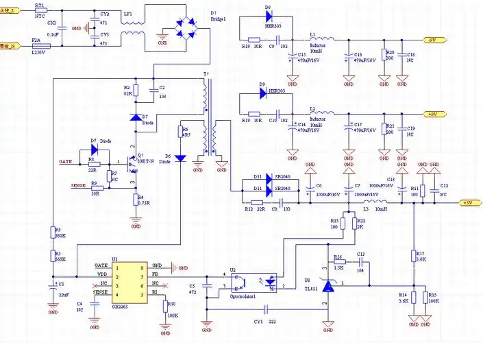
ob2222mcpa pdf中文资料,ob2222mcpa引脚图,ob2222mcpa电路-datasheet
下载原图
相关图片
九阳jycp-21zd-a(电源芯片ob2226ap)主控板原理图
ob2226ap电路图
笔记本开关电源电路图
ob2226引脚图及功能ob2226内部方框图
开关电源 我的分析 指正错误?
高功率因数非隔离led驱动电路电源技术
为你推荐
高工耿浩代表作品【萍聚】 赤龙焕彩朱砂泥泥,320cc 耿浩老师成名代表
买二送一png素材透明免抠图片-促销标签
188男团壁纸
李雨轩《思美人》饰张仪 性格不羁却心怀天下
南无阿弥陀佛050505.祈愿国泰民安,疫情早日离开人间,人 - 抖音
奥迪双钻(auldey) 676311 初级幻灭冥狼悠悠球火力少年王5悠悠球溜溜
冰雪女王 格尔达找到女巫请求帮助找弟弟 女巫对她的镜子很感兴趣
二年级下册第七单元学生优秀作文:可爱的小动物《我家养的小猫》