图知网
搜索
首页
热门推荐
图片分类
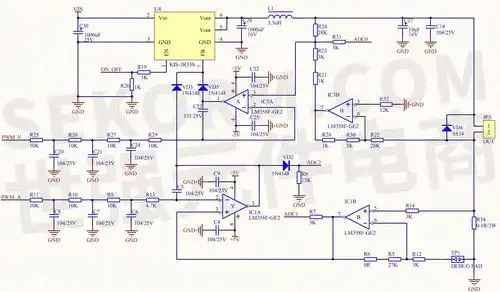
高精度线性直流稳压电源1502d电路_原理图论坛_单片机电路论坛_mcu
下载原图
相关图片
单片机实用电源电路
基于单片机的家用应急电源的设计(仿真 源码 原理图 设计流程 硬件
单片机的正弦波逆变电源电路
单片开关模块电源的电路设计
采用mc34063芯片的dc_dc电源变换控制器电源电路
【应用】基于c8051f330 8位单片机的数控电源设计
为你推荐
王一博帅帅哒
桃小仙2021卖萌可爱表情包桃小仙是猫还是兔子
女生厌世头像动漫
王大陆带新女友东北一起滑冰, 二人互动甜蜜,幸福感十足!
古人画像蔡伦png素材透明免抠图片-动植人物
摇滚音乐会风景背景图
白熊山山神团子回归了! 期待ing~ #熊出没熊熊帮帮团 - 抖音
二次元卡通可爱女生头像高清唯美可爱女生卡通头像图片