图知网
搜索
首页
热门推荐
图片分类
[标杆地产]超详解地产企业运营管理体系分析(附图丰富)
下载原图
相关图片
电子商务培训网站运营流程体系图
图解如何建立高效运营策略
鸟哥笔记,用户运营,群响,流量,变现,传统零售,运营体系,案例分析,用户
如何建立自己的运营体系以用户运营为例
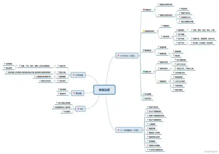
运营体系–思维导图框架
深化服务协同,打造一体化客户服务运营管理体系
为你推荐
饺子的十二种包法
居老师
兔年专属~小白兔头像
此前的点映期间,《海蒂和爷爷》就好评如潮,连一向严苛的专业影评人
马克笔手绘叶罗丽
机械及行业设备 羊肉盒式气调锁鲜包装机全自动连续气调封盒真空包装
虎动新春# 荷兰超模凯伦·穆德(karen mulder)金发碧眼,有着天实哪
常常喜乐