图知网
搜索
首页
热门推荐
图片分类
甲乙双方合资购房协议书范本
下载原图
相关图片
买卖协议书模板双方
夫妻婚内财产协议这样写才具有法律有效.#婚内财产协议书模板 - 抖音
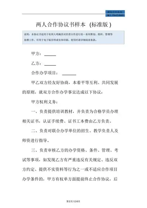
两人合作协议书样本(标准版).pdf 6页
甲乙双方协议书
个人双方调解协议书范本
最新版双方自愿离婚协议书范本
为你推荐
张杰一句张家不养闲人戳破谢娜拼命三娘的真实内幕
有没有姐妹发一下时代少年团的神仙图片啊三代也团偏46753
次元樱花背景图,樱花背景图高清1080p,古风樱花背景图,粉色樱花背景图
可爱汤圆节日卡通图片
被断言活不过13岁87岁游本昌演活济公可他本就是人间花和尚
女奥特曼名字有哪些(好听的女奥特曼名字)
龙泉古越 双面斧草钢锻打斧头锤纹战斧镇宅手工十八般武器冷兵器
他们变成了你不认识的样子.莫辛纳甘:m1903:kar98k: 显示全部